废话不多说,
先来看下,下面2个视频,能看得出是AI生成的吗?
我是用工作流做的,而且是一次性生成的,
这样的AI视频,你看的出来吗?
这些视频,现在完全可以用在社媒上,品牌宣传上,独立站上…关键是视频的性能,每天都在迭代
这才是最可怕的。
下面是我通过自动化做出来的
只要运行一次,几十条视频同步生成下来,按下鼠标,直接生成视频,并且存入文件夹中
思路是,只要你往文件夹里面,描述你的是什么样的产品,就能自动化生成视频,然后整个视频自动分发到Instagram,TikTok上
下面这个图是我整个工作流的全景
整个工作流下来,大家可能想象不到的震撼,
AI视频不再是看起来很AI,而是很真实,很有水准的进化,并且接下来还会是飞跃式的改进。
01

一次几百条视频

这段时间,我研究了几十号大模型,各种付费,
真的不同的大模型用法完全不一样,结果也都不一样。
下面这个场景是,我只要给一张产品原图
就可以一次性生成上百条视频,而且都可以围绕一个点来生成。(比如就想突出防水的)
大家来看下,我拿出其中的一个视频来看,这是效果直接生成的视频
你就说逼不逼真?以前要做出这样的一个视频,你算算成本多少,但是现在做出这样的一个视频你猜猜多少钱?
4~6分!
对,你没看错,我也没打错,4~6分人民币,只要你有自己的渠道。(这个我们可以线下再交流)
自动化的方法,我已经演示了很多,其他的内容大家也可以看这里
不用半年,整个跨境业务都将被重构
确实牛批啊,跨境全部自动化了
02

大模型+MCP

上面这一套,全部都是自动化做成的,但是我这两天把飞书的多维表和claude结合,简直起飞了

比如以上面的自动化发布视频为例,现在
你只要动嘴问一下AI,今天总共发布了多少条视频,claude就会自动帮你查询,
  • 你今天发布了几个视频,
  • 链接是什么
  • 发布的平台
  • 发布的时间
你连点开表格都不要点开了,动动嘴问大模型就可以了
而且Claude还会帮定时检查表格,发现失败任务主动提醒你
或者场景是这样的,现在很多大模型不是有AI agent吗?
那大模型帮你做任务,这个任务做完了,尤其是数据,都可以用飞书多维表来承载。
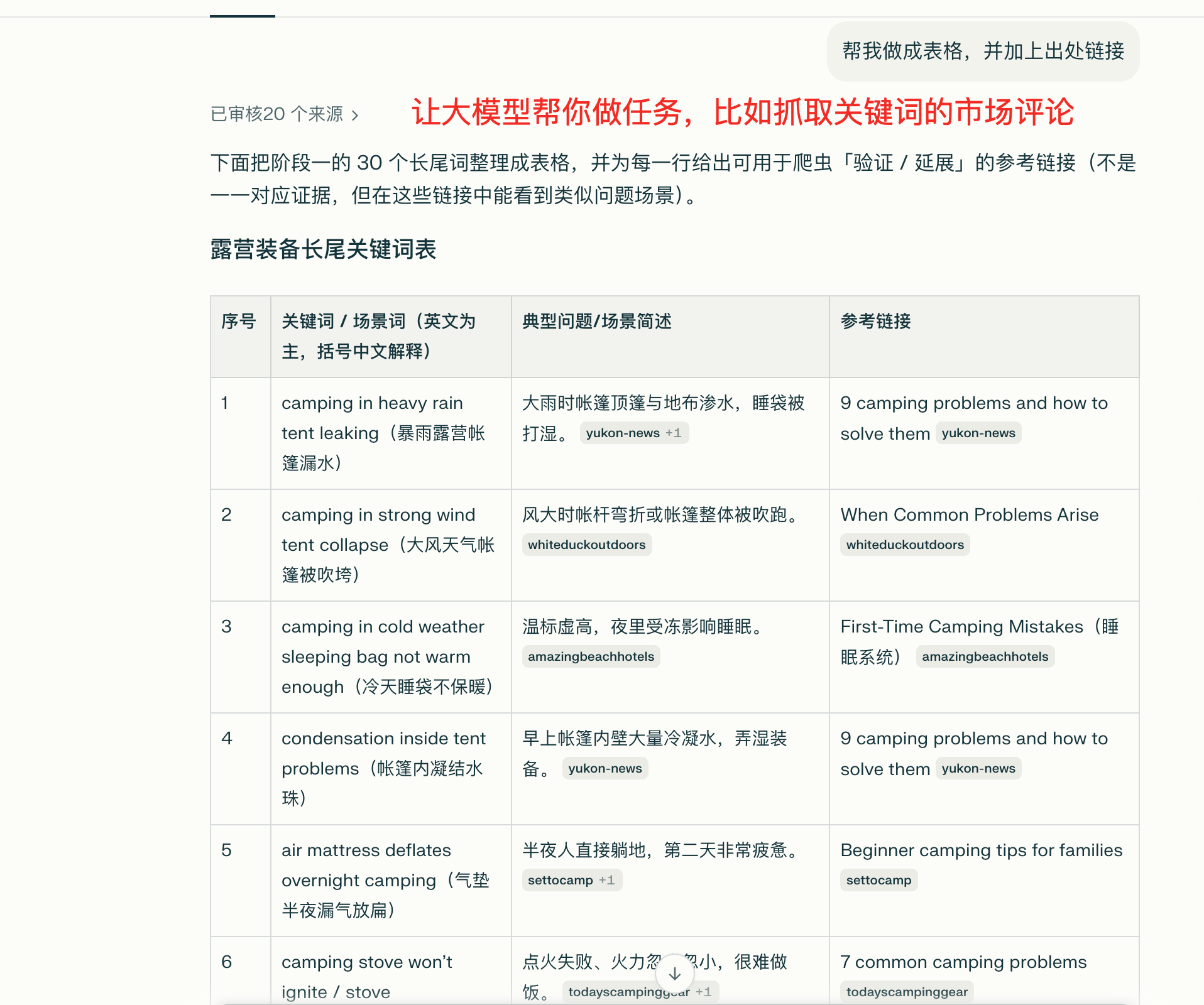
大家看,我让大模型直接给我做了一个任务是抓取竞品200条评论
任务做好了,可以直接让他把这些评论,都导入表格里面(我之前是用Google sheet)
你看,大模型直接把数据表成表格,而现在如果和飞书多维表连接在一起,也可以更方便了
(飞书多维表有看板功能)
所以这不是虚幻,这是真实的改变,AI就是实实在在的重构跨境的生产力。
 
03

优联荟要怎么变?

 
市场变化如此快,2026年的优联荟,我们要怎么变?
我认为只要讲2点就可以了
现在跨境这个领域,想要有新的突破,必须做到 2 点

 

第一:全面拥抱 AI

很多环节,你根本控制不了,比如平台费用,物流,广告费,这些你改变不了,但是这个时代,AI是最大的确定性,让 AI 贯彻整体的业务,重构公司业务

谁更早,更好的用好AI,绝对就抓住了时代的红利,好多人还在质疑AI,但是让质疑的人持续质疑,让想用的人早点用上。

我们可以来看,这两波人的最后结果。

第二:做新的增长

这个增长不是开更多的店,而是真正建立自己公司的壁垒

所以,我们在内容设计上,会围绕这 2 点来落地

AI 层面本次的课程内容涉及:

AI选品,AI做图,AI视频,AI知识库,AI工作流,AI 自动化……

增长层面的课程内容涉及:

TikTok网红种草,私域,EDM, 品牌…. 

我难以想象,接下来的跨境会怎么变化,现在AI的进化是一日千里。

这不是焦虑,大家看我最近公众号演示的自动化内容,你可以看到,已经内容批量,图片批量,视频批量…

这不是ppt,这些全部都是落地了。

而且未来一群人在一起交流,只会思路更广,玩法更多。

你也不要说领先谁,领先你的周围的同行就可以了,这就是你的机会。


好了,明天3点30,这个公众号,我们准时开启,新一期优联荟的报名。

你们可以定好闹钟了。

发表回复

后才能评论